Основы леса
Лесные вылазки
Лесная вылазка — это простой метод исследования большой лесной территории, обычно состоящей из разветвленных троп, соединяющих разбросанные места интереса. Хотя лесная вылазка имеет несколько тех же свойств, что и традиционный поход в подземелье, в ней каменные стены и потолки заменены на плотное нелинейное построение густо поросшей лесом местности. Вместо комнат, места интереса считаются полянами или значительными изменениями в лесном ландшафте. Однако, в отличие от исследования подземелья, персонажи могут пойти коротким путем, «сойти с тропы» или начать карабкаться по деревьям, чтобы лучше осмотреть окрестности (само собой, уплатив за это определенную цену).
Исследование леса
- Следуйте инструкциям по исследованию подземелий, приведенным в Книге игрока, но вместо того, чтобы бросать кости по таблице событий в подземелье, воспользуйтесь таблицей событий в дикой местности.
- Если группа попытается сойти с тропы и срезать путь через лес, Смотритель должен четко объяснить все связанные с этим траты: дополнительное время на дорогу, дополнительные усилия, специальные инструменты, которые могут потребоваться, и любые очевидные опасности. Уход с тропы также автоматически активирует бросок по таблице событий в дикой местности.
- Во время лесной вылазки, различные места обычно расположены близко друг к другу. Путешествуя по четко обозначенным тропам, группа может исследовать небольшой лес (10-15 МИ) за одну фазу.
- Полагайтесь на нарратив и здравый смысл, чтобы определить, сколько времени дневной свет будет доступен, есть ли подходящее место для отдыха и какие траты или опасности может таить в себе лес под покровом темноты.
Создание леса
Следуйте этой процедуре для создания любой покрытой лесом местности в регионе. Если возникнет противоречие или интересная закономерность, будьте открыты для пересматривания или модификации любых предыдущих результатов!
Необходимые материалы
- Лист бумаги и блокнот. А4 - подойдет.
- Карандаши и ластики. Цветные карандаши или мелки тоже сгодятся.
- По крайней мере, один к6 и один к20, но в идеале иметь 6к6 и 2к20.
В дальнейшем мы будем называть этот лист бумаги картой. Как и в случае с любым другим правилом, если вам не нравится результат таблицы, бросьте кость еще раз или выберите на свой вкус!
Общие принципы
- Опишите лес.
- Опишите духа леса.
- Создайте лесные Места интереса.
- Создайте лесные тропы.
- Создайте встречи в лесу.
- Назовите лес.
Описание леса
Бросьте кости по таблице Описания леса, записывая результаты в свой блокнот. Эта таблица показывает, как посторонние воспринимают лес, а также обозначает уникальные природные особенности, которыми он может обладать. Если покрытый лесом ландшафт был создан с использованием методов, описанных в главе «Основы сеттинга», подумайте о том, как связанный ориентир влияет на него.
Достопримечательности помогают путешественникам ориентироваться в густой листве, выступая в качестве географических ориентиров: необычно высокие деревья, сторожевые башни и так далее. Большинство лесных достопримечательностей можно увидеть, только забравшись на дерево, хотя некоторые из них достаточно большие, чтобы выделяться на фоне зелени. Некоторые достопримечательности скорее слышны, чем видны.
Бросьте 1к20 за каждый столбец и объедините результаты.
| к20 | Описание | Описание |
| 1 | Бесплодный | Древний |
| 2 | Кристаллическое | Пробуждающийся |
| 3 | Пораженный болезнью | Жужжащий |
| 4 | Умирающий | Разлагающийся |
| 5 | Цветущий | Затопленный |
| 6 | Светящийся | Туманный |
| 7 | Освященный | Холодный |
| 8 | Покрытый мхом | Замерзший |
| 9 | Мрачный | Грибной |
| 10 | Опасный | Спрятанный |
| 11 | Окаменевший | Зараженный |
| 12 | Загрязненный | Мглистый |
| 13 | Первобытный | Мшистый |
| 14 | Выжженный | Заросший |
| 15 | Уединенный | Священный |
| 16 | Удушливый | Уединенный |
| 17 | Вневременный | Тихий |
| 18 | Неизведанный | Тлеющий |
| 19 | Нетронутый | Освещенный солнцем |
| 20 | Петляющий | Дикий |
Дух леса
В каком-то смысле Лес - это единое целое, его мозг живет в каждом дереве и растении, соединенный шипами и ветвями. Животные и растения - это его конечности, управляющие его желаниями, стремлениями, страхами и нуждами. Существа, живущие в пределах его границ, — его кровь. Они отвечают на его зов, обеспечивая необходимую защиту и давая отпор незваным гостям. Лес всегда защитит себя и своих детей. Бросьте кости по таблицам, определив Черту и Повестку леса, записывая результаты в свой блокнот. Это опишет общее отношение существ, обитающих в лесу, а также то, чего хочет лес.
Черты
Бросьте 1к20 за каждый столбец и объедините результаты.
| к20 | Добродетели | Пороки |
| 1 | Приспосабливающийся | Агрессивный |
| 2 | Уравновешенный | Отчужденный |
| 3 | Храбрый | Алчный |
| 4 | Умный | Беспристрастный |
| 5 | Культивирующий | Властный |
| 6 | Эмпатический | Сомневающийся |
| 7 | Стойкий | Инвазивный |
| 8 | Изящный | Осуждающий |
| 9 | Выносливый | Наивный |
| 10 | Гармоничный | Скрывающий |
| 11 | Независимый | Ревностный |
| 12 | Ведающий | Паразитирующий |
| 13 | Воспитывающий | Пассивный |
| 14 | Наблюдательный | Загрязняющий |
| 15 | Очищающий | Хищнический |
| 16 | Решительный | Горделивый |
| 17 | Рассудительный | Строгий |
| 18 | Проницательный | Легкомысленный |
| 19 | Надежный | Эгоистичный |
| 20 | Доверчивый | Территориальный |
Повестка леса
Бросьте 1к20 за каждый столбец и объедините результаты.
| к20 | Цель | Препятствие |
| 1 | Изобилие | Договоренности |
| 2 | Пробуждение | Вероисповедание |
| 3 | Равновесие | Загрязнение |
| 4 | Чистка | Эпидемия |
| 5 | Консервация | Эксплуатация |
| 6 | Защита | Раздробленность |
| 7 | Открытие | Хрупкость |
| 8 | Освобождение | Алчность |
| 9 | Обогащение | Невежество |
| 10 | Эволюция | Заражение |
| 11 | Расширение | Вторжение |
| 12 | Гармония | Изоляция |
| 13 | Исцеление | Лидерство |
| 14 | Слияние | Угнетение |
| 15 | Справедливость | Осквернение |
| 16 | Преобразование | Дефицит |
| 17 | Очищение | Стагнация |
| 18 | Перерождение | Хаос |
| 19 | Спокойствие | Беззащитность |
| 20 | Единство | Слабость |
Создание карты
Создайте Места интереса
- Бросьте 8-12 костей к6 на карту, игнорируя все упавшие кости со страницы. Это Места интереса (МИ) в лесу.
- Запишите результаты на странице, используя таблицу распределения леса. Например, цифра 4 будет указывать на Укрытие, которое вы можете обозначить на странице буквой «У.»
- Выберите две противоположные точки. Желательно чтобы они находились близко к границе страницы. Это будут вход и выход из леса.
- Начиная со входа и заканчивая выходом, пронумеруйте каждое МИ на карте.
- Бросьте кости по соответствующим таблицам для каждой точки, записывая результаты в свой блокнот.
- Отфильтруйте результаты таблицы по результатам таблицы, которые вы получили ранее в ходе этого процесса.
Таблица распределения леса
| к6 | МИ |
| 1 | Монстр |
| 2-3 | Руины |
| 4 | Укрытие |
| 5-6 | Опасность |
Тропы
Типы троп
- Стандартные тропы — это очевидные или хорошо проторенные маршруты между двумя МИ. Отображаются толстыми линиями.
- Скрытые тропы не отображаются ни на одной из известных карт. Их обнаружение всегда требует определенных затрат. Отображаются пунктирными линиями.
- Условные тропы могут быть заблокированы или для их пересечения могут потребоваться специальные инструменты (лодки, альпинистское снаряжение и т.д.). По некоторым из них невозможно пройти без карты или путеводителя. Отображаются перечеркнутыми линиями.
Нарисуйте тропы
- Начиная со входа, нарисуйте 1-4 пути между каждой точкой.
- Создавайте петли, разветвления, тупики и срезы между МИ.
- Некоторые пути Условные и представлены перечеркнутыми линиями.
- Некоторые пути Скрытые и представлены пунктирными линиями.
- Если возможно, создайте пересечения (перечеркнутые линии) без точек посередине.
- Создавайте тропы, рисуя пути, соединяющие 3-4 точки очевидным, последовательным или интересным образом.
- Скрытые пути и короткие изолированные маршруты обычно не являются частью тропы.
- Используйте цветные карандаши или мелки, чтобы было легче различать разные тропы.
- Бросьте кости по таблице типа тропы для каждой тропы, записывая результаты в свой блокнот.
Типы троп
Бросьте 1к20 за каждый столбец и объедините результаты.
| к20 | Тип | Признак |
| 1 | Звериная тропа | Следы медведя |
| 2 | Маршрут разбойников | Согнутые деревья |
| 3 | Мощеная дорога | Следы когтей |
| 4 | Уединенная роща | Пострадавшая растительность |
| 5 | Переправа оленей | Следы оленей |
| 6 | Высохшее русло | Отдаленное пение |
| 7 | Проход фей | Слабый смех |
| 8 | Фермерская тропа | Следы лисиц |
| 9 | Тропа собирателей | Свежая паутина |
| 10 | Охотничья тропа | Гигантские перья |
| 11 | Королевский тракт | Светящиеся поганки |
| 12 | Дорога торговцев | Приглушенные звуки колокола |
| 13 | Старая лесовозная дорога | Периферийные изображения |
| 14 | Садовая тропа | Кроличий помет |
| 15 | Тропинка паломника | Змеиные следы |
| 16 | Насыщенная спорами | Дым |
| 17 | Дорожка из липкой смолы | Спокойствие |
| 18 | Тропа меж деревьев | Груды камней |
| 19 | Тропа по краю леса | Качающиеся растения |
| 20 | Военный маршрут | Резьба по дереву |
Если некоторые результаты кажутся вам неуместными — это нормально! Превратите эти противопоставления в вопросы типа: «Почему к убежищу бандитов ведет старая лесовозная дорога?» Тем не менее, не бойтесь выбрать более подходящий результат, если у вас возникают трудности с реализацией!
Монстр
Монстры — это любые опасные существа, с которыми можно столкнуться в лесу. Но это не означает, что они будут атаковать незваных гостей по умолчанию! Монстры не будут ждать, пока персонажи наткнутся на них — у них есть свои собственные желания и цели. Некоторые монстры могут говорить, приводить доводы и даже молить о пощаде. Люди тоже могут быть монстрами.
Бросьте 1к20 за каждый столбец и объедините результаты.
| к20 | Монстр | Деятельность |
| 1 | Бандит | Роет землю |
| 2 | Мерцающий пес | Хоронит |
| 3 | Кровавый лось | Уничтожает |
| 4 | Кентавр | Пожирает |
| 5 | Дриада | Умирает |
| 6 | Эттин | Сражается |
| 7 | Гаргулья | Собирает |
| 8 | Зеленый дракон | Охраняет |
| 9 | Гризли | Прячется |
| 10 | Пчелы-убийцы | Охотится |
| 11 | Нага | Убивает |
| 12 | Ночной кот | Спаривается |
| 13 | Медвесыч | Скорбит |
| 14 | Пикси | Патрулирует |
| 15 | Скелет | Крадется |
| 16 | Древень | Восстанавливается |
| 17 | Единорог | Проводит разведку |
| 18 | Блуждающий огонек | Преследует |
| 19 | Волк | Пытает |
| 20 | Древесный тролль | Заточен |
Руины
Лес - дикое место, но это не значит что люди не пытались его приручить. Остатки этих попыток все еще время от времени проявляются, намекая на глупость тех, кто выступает против Леса.
Бросьте 1к20 за каждый столбец и объедините результаты.
| к20 | Руина | Особенность |
| 1 | Заброшенное поместье | Дух леса, приготовился к смерти |
| 2 | Сломанные солнечные часы | Карга, собирает ингредиенты |
| 3 | Облупившаяся колокольня | Отражение самого себя |
| 4 | Обрушившийся мегалит | Самовлюбленная фея |
| 5 | Разрушенная сторожевая башня | Тихий призрачный концерт |
| 6 | Сгнившие каноэ | Крошечная разрушенная деревня |
| 7 | Запутанный павильон | Связана нерушимым проклятием |
| 8 | Открытая мастерская | Связанное существо |
| 9 | Затопленный монастырь | Разрушенный портал |
| 10 | Трухлявая ферма | Свежие трупы |
| 11 | Запущенный храм | Скрытый тайник |
| 12 | Захваченное поместье | Мужчины в капюшонах завершают ритуал |
| 13 | Окаменевший лагерь | Неслышный шепот со всех сторон |
| 14 | Сгнившая мельница | Следы былых битв |
| 15 | Разрушенная обитель | Изобилует необычной флорой |
| 16 | Проржавевший рынок | Реалистичные игрушечные солдатики |
| 17 | Разрушенный мост | Следы неудавшегося ритуала |
| 18 | Расколовшийся обелиск | Тонкая завеса между мирами |
| 19 | Утопшая беседка | Видения прошлого |
| 20 | Опрокинутая статуя | Охраняемые территории |
Укрытие
Несмотря на дикую и непредсказуемую природу Леса, всегда находились те, кто был достаточно смел, умел или безрассуден, чтобы попытаться обустроить в нем жизнь. Некоторым это удается, они оставляют свой след в виде тлеющего костра или серой башни, предлагая желанную передышку для усталых путников.
Бросьте 1к20 за каждый столбец и объедините результаты.
| к20 | Укрытие | Особенность |
| 1 | Убежище бандитов | Заброшено, пока |
| 2 | Башня сокольничего | Привлекает диких зверей |
| 3 | Рыбацкая хижина | Построено вопреки традициям |
| 4 | Забытые руины | Построено внутри гигантского дерева |
| 5 | Хижина отшельника | Лесной рыцарь бросает вызов |
| 6 | Скрытая деревня | Охраняется дрессированными зверьми |
| 7 | Пещера на склоне холма | Населено бесполезными призраками |
| 8 | Полое дерево | Скрывает могущественный артефакт |
| 9 | Охотничий домик | Охота запрещена |
| 10 | Хижина на ножках | Жилище сверхъестественной сущности |
| 11 | Обвитая плющом башня | Оккупирована дезертирами |
| 12 | Сарай | Захвачено культистами |
| 13 | Место вырубки леса | Место ужина Бледного народа |
| 14 | Монашеское пристанище | Паразитическая листва |
| 15 | Мшистый пруд | Охотничья угодья свиного народа |
| 16 | Ночной рынок | Популярное место контрабандистов |
| 17 | Конюшня Бледного народа | Преподносит готовый обед |
| 18 | Застава егерей | Защищено игривым духом |
| 19 | Задымленная лачуга | Место древнего убийства |
| 20 | Ветхая мельница | Лагерь воров |
Опасность
Лес - опасное место, шутки с ним плохи. Лес и его обитатели сделают все возможное для выживания. Даже насытившись, они все еще готовятся к следующей охоте. Деревья, растения и сама земля готовят смертельные ловушки и опасности, чтобы искоренить тех, кто недостоин пройти под ветвями.
Бросьте 1к20 за каждый столбец и объедините результаты.
| к20 | Опасность | Особенность |
| 1 | Засада зверей | Ручной василиск |
| 2 | Тени трясины | Неудачное заклинание |
| 3 | Сад костей | Оживленный доспех |
| 4 | Туннели ежевичных зарослей | Птицы-шпионы |
| 5 | Морозный тролль | Кровоточащие деревья |
| 6 | Гигантское паучье гнездо | Призрак запертый в кристалле |
| 7 | Рой насекомых | Место кормления гигантских грызунов |
| 8 | Движущиеся заросли | Сильно локализованная погода |
| 9 | Ядовитые растения | Воющие камни |
| 10 | Психический туман | Раненое существо |
| 11 | Смоляная ловушка | Невидимая паутина |
| 12 | Спящий гигант | Живые пугала |
| 13 | Скользкий мох | Похитители памяти |
| 14 | Медленный зыбучий песок | Лозы-мимики |
| 15 | Яма с шипами | Изменяющиеся тропы |
| 16 | Жгучая крапива | Поджидающие падальщики |
| 17 | Колючие заросли | Бдительный мертвец |
| 18 | Ядовитые споры | Стертые туманом следы |
| 19 | Логово тролля | Деревья растущие из костей |
| 20 | Неустойчивая земля | Собрание блуждающих огоньков |
Пример леса
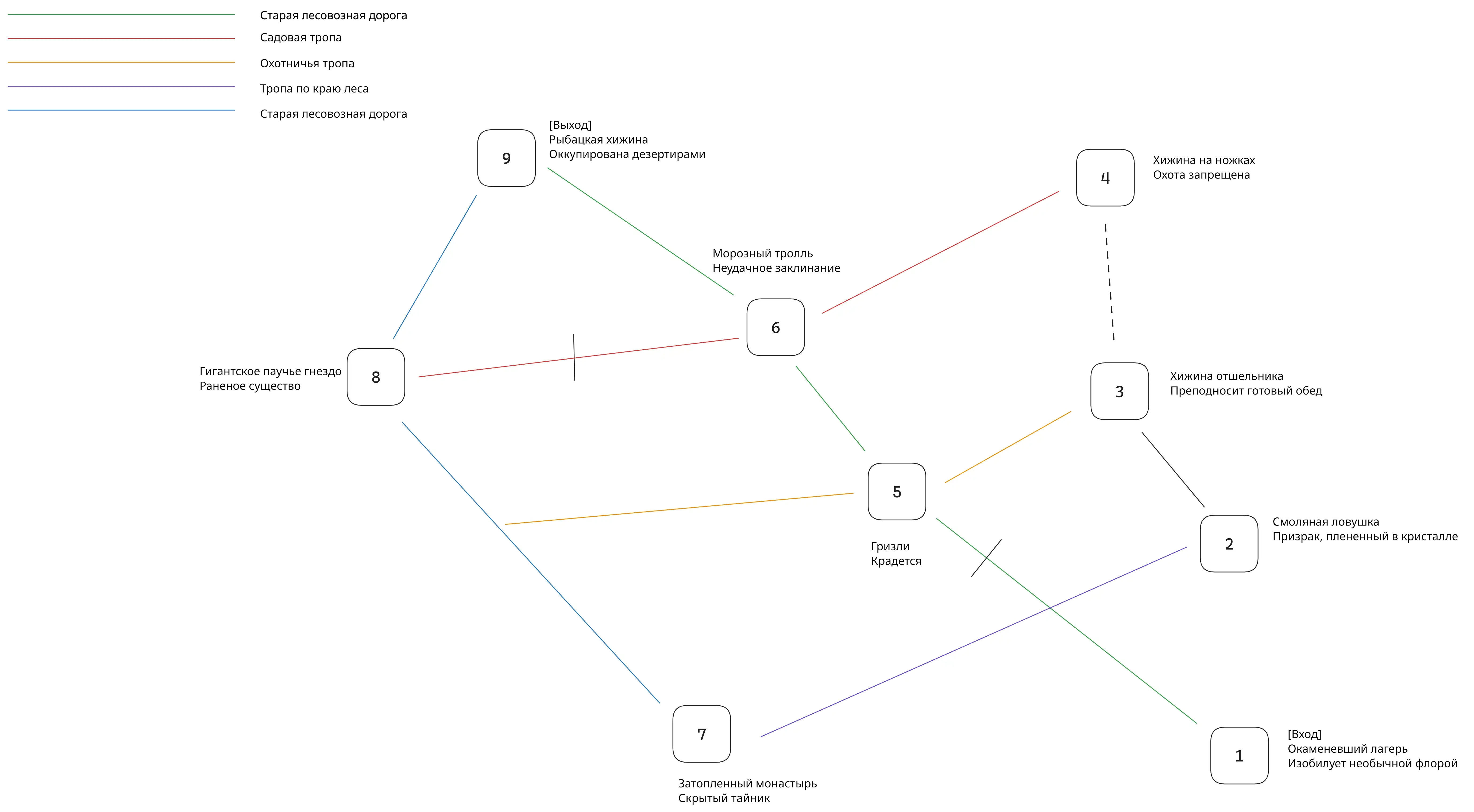
Карта
Лес
Описание: Пораженный болезнью, Замерзший
Густой лес, пораженный болезнью и гнилью. Некоторые его части полностью замерзли.
Обитатели
Черты: Надежный, Территориальный
Желают вернуться к стабильности, которая у них когда-то была, но им не позволяют древние лесные традиции.
Повестка леса: Очищение, Заражение
Больше всего дух леса желает очистить себя от охватившей его болезни. Лес заражен Гигантскими пауками (9), они оплели все паутиной, убивая слишком много существ, подрывая экосистему.
Тематика леса
На протяжении десятилетий порядок и стабильность леса поддерживались благодаря соглашению между лесной ведьмой Англвист и чемпионом Леса Суини. Ведьма использовала свою магию для поддержания здоровья деревьев и животных, пока чемпион следил чтобы охотники не убивали существ, которые необходимы для Леса (они отмечены копной белой шерсти). Их договор был постоянным и нерушимым, лес был разделен, что не позволяло ни ведьме, ни чемпиону пересекать свою границу.
После смерти старой ведьмы одно из ее заклинаний стало диким, а затем и опасным. Теперь магическая болезнь начала поражать деревья и живых существ, угрожая поглотить весь лес. Охотники называют это Увяданием, потому что оно высасывает жизнь из всего, к чему прикасается.
Тропы
Старая лесовозная дорога, Резьба по дереву
Путь между 1 и 5 прегражден широким обрывом, для подъема по которому требуется альпинистское снаряжение. На некоторых деревьях до сих пор сохранились резные изображения первых лесорубов бывавших в этом лесу.
Тропа по верхушкам деревьев, Груды камней
Монахи из 7 оставили груды камней вдоль тропинки в память о каждом из своих павших собратьев.
Тропа собирателей, Отдаленное пение
Англвист выживала в основном благодаря обильному количеству фруктов, которые растут на этой тропе. Ее магия была настолько сильна, что отголоски ее присутствия до сих пор отмечают путь: те, кто идут по нему, все еще могут слышать ее тихое, бодрое пение.
Высохшее русло, Свежая паутина
Когда-то через западный край леса протекала река, но она высохла после засухи. Гигантские пауки путешествуют по тропы в сторону 8, плетя свою паутину вдоль тропы.
Маршрут охотников, Пострадавшая растительность
Суини позволяет чужакам охотиться на зверей на этой тропе и ни на какой другой, при условии, что они никогда не убьют ни одного существа с белым мехом.
Места интереса
1 - Зараженный лагерь [Вход]
Руина: Окаменевший лагерь, Изобилует необычной флорой
На границе леса расположен потухший костер, а рядом разложены темно-серые груды постельных принадлежностей. На территории лагеря густо растут растения, цветы и другая флора. Северная тропа ведет в лес.
- Костер: Оставшаяся древесина окрашена в темно-серый цвет, очень холодная на ощупь и твердая, как железо.
- Постельные принадлежности: В ткани застряли щепки от серого дерева
- Ткань ледяная на ощупь. Пространство под тканью частично синее и красное, но из-под древесных щепок по ткани идут круги серого цвета.
- Флора: Редкие и уникальные виды, не характерные для этих мест.
- При умелом срезе и нескольких минутах тщательной работы можно получить Заживляющую мазь (восстанавливает 1к4 СИЛ, 1 использование).
- След: На земле длинная грубая борозда, по форме напоминает след от ствола дерева.
- Вход в лес затянут тонкой паутиной, как будто здесь долгое время никто не проходил.
2 - Янтарная могила
Опасность: Смоляная ловушка, Призрак, плененный в кристалле
Круглая роща алых деревьев окружает широкую лужу пузырящейся живицы. В центре лужи виден заостренный зеленый предмет.
- Деревья: Из основания каждого дерева течет золотистая живица, она стекает в лужу внизу. Они не выглядят больными.
- Лужа: 12 футов липкой живицы.
- Глубина по щиколотку, сок невероятно липкий. Вызывает раздражение на коже.
- Предмет: Кажется кристаллическим.
- Очень скользкий. Без соответствующих инструментов (перчаток, шеста и т.д.) извлечь его будет трудно и это потребует больших затрат по времени.
- Внутри кристалла заключен дух фамильяра по имени Гандерснэтч.
- Если его разбить, тень огромной птицы поднимется над группой, а затем исчезнет. Все истощенные персонажи потеряют этот статус
Гандерснэтч
- Может телепатически общаться с любым, кто держит кристалл.
- Будет молить любого, чтобы он уничтожил кристалл. (Для этого достаточно хорошего удара чем-нибудь твердым.)
- В обмен на свою свободу он подарит группе черное перо, сказав им, что с ним они могут посетить Курятник Англвист в 4.
3 - Хижина Суини
Укрытие: Хижина отшельника, Преподносит готовый
Деревянная хижина на вершине небольшого холма. Небольшие бревна сложены рядами с западной стороны здания, у восточной стены установлена высокая вешалка.
- Хижина: Вероятность того, что Суини здесь, составляет 3 к 6. В противном случае, он на охоте. Дверной проем опоясан кольцом белой пыли.
- Если задеть пыль, Суини узнает об этом и направится в хижину.
- Бревна: Разложены рядами по четыре на четыре.
- На каждом из них нарисован окрашенный контур животного (медведя, кролика, бобра и т.д.). На кролике капля белого цвета. Она кажется новой.
- Вешалка: Шкуры различных животных плотно натянуты поперек для просушки.
- Сшитые вместе, эти шкуры эквивалентны двум комплектам защитной одежды (Броня 1) и обладают высокой устойчивостью к воздействию окружающей среды.
Внутри хижины
Очень аскетично, простая кушетка и маленький обеденный стол.
- Кушетка: Покрыта зеленым мхом и веточками. Слабо пахнет дождем.
- Пол под кушеткой покрыт толстым слоем зеленого мха. Если Суини положит руки на мох, он провалится, открывая подземный туннель в 4. Только Суини может открыть этот туннель.
- Стол: На столе полностью приготовленное блюдо из запеченной утки и корнеплодов, равное полноценному обеду на 2 персоны.
- Подарок от Англвист. Если блюдо будет съедено, оно появится снова через к12 часов.
Суини
10 ОЗ, Броня 2, 13 СИЛ, 15 ЛОВ, 17 ВОЛ, тисовый лук (к8)
- Вздорный, замшелый старик. Если он ранен, Лес будет защищать и исцелять его. Умирая, каждый раз он возвращается более зеленым, чем раньше.
- Хотел бы остановить Увядание, но не может войти в 6 из-за своего соглашения с Англвист. В качестве испытания чести и мастерства он попросит отряд о помощи в изгнании гигантских пауков из 8.
- Если они успешно выполнят свое первое задание, он подарит группе Подвеску Карнона, а также пообещает дополнительные богатства, если они смогут развеять магию, разоряющую лес в 6.
- Если группа сможет остановить Увядание, он откроет секретный путь к 4, сказав им, что они могут войти в хижину там.
Подвеска Карнона
- Деревянный амулет в виде бородатого рогатого мужчины. Находясь в лесу, добавьте Жетон усталости, чтобы позаимствовать чувства любого находящегося поблизости существа. Мелкий предмет.
4 - Курятник Англвист
Укрытие: Хижина на ножках, Охота запрещена
На краю небольшой поляны стоит покрытая густой листвой цилиндрическая хижина с дымоходом. У западного входа в здание стоит деревянный знак. Длинная катушка проволочной сетки установлена с северной стороны.
- Хижина: Передние окна темные, изнутри не проникает ни свет, ни дым.
- В двери нет замочной скважины, и она открывается только перед друзьями Англвист - Суини или Гандерснэтчем.
- Если дверь будет взломана или хижине будет угрожать опасность, у нее вырастут две ноги, и она быстро отступит в лес.
- Листва: Крыша и окна увиты густыми лиственными растениями.
- Ни одна из лоз не касается земли, так как они были бы оборваны, если бы хижина стояла.
- Знак: Покрыт лозами. Красными буквами написано: «Охота запрещена. Суровое наказание».
- Ведьма наложила защитное заклинание на это место. Если кто-либо способный говорить, убивает животное, он немедленно превращается в камень (без спасброска).
- Никакие опасности не последует за отрядом в эту часть леса.
- Проволока: опоясывает маленький, увядший сад. Посередине стоит увитая лозой каменная статуя молодого охотника.
- Потрясенный охотник (жертва заклинания поляны) держит обмякшего кролика вверх ногами, приставив нож к его горлу.
Внутри хижины
Хижина богато обставлена. Возле северного камина стоит высокая деревянная бочка, из которой торчит длинная метла. У восточной стены установлена большая печь. С потолка свисает связка зелени и корнеплодов.
- Бочка: Скреплена густым раствором. Очищена от пыли и пуста, не считая метлы
- В бочке может поместиться один человек, и она способна летать. (Используйте метлу, чтобы «грести» по воздуху)
- Печь: Теплая и достаточно большая, чтобы на ней можно было спать. Вокруг одной из железных ручек повязан красный шарф.
- Суини подарил шарф Англвист, в остальном он вполне обыденный. Суини был бы рад получить его обратно.
- Связка: Товары редкого качества. Стоит 500 золотых для подходящего покупателя.
- В связке есть корень мандрагоры. Если его ежедневно поить водой, он укажет на ложь, когда услышит ее. Громко кричит, если начать его резать.
5 - Дерево на перекрестке
Монстр: Гризли, Охраняет
На небольшой поляне, на пересечении двух тропинок, стоит длинное дерево. С острого утеса на юге начинается крутой спуск вниз.
- Дерево: Огромное и частично полое. У восточного входа видны отпечатки медвежьих лап.
- Гризли и трое ее детенышей устроили в этом дереве свою берлогу. Зимой они впадают в спячку, но бодрствуют в любое другое время. Медведица атакует любого, кто заберется на дерево (пропускайте бросок по таблице реакций).
- Тропы: Смятые листья и потертости на деревьях - явные свидетельства обитания медведя.
- Утес: В скалу вбиты металлические обручи.
- Установлены во времена, когда в лесу еще проводилась вырубка, все еще прочные. Идеально подходят для веревок.
Гризли
6 ОЗ, 15 СИЛ, 13 ЛОВ, 5 ВОЛ, когти (к8+к8)
- Красновато-бурые медведи обычно обитают в горах, лесах и степях.
- Предпочитают питаться рыбой и мясом и будут нападать на редких путников, которые попадутся им на тропы.
- Критический урон: Кусает жертву, нанося дополнительный урон к6 СИЛ. Жертва очень быстро истекает кровью.
6 - Серое святилище
Опасность: Морозный тролль, Неудачное заклинание
Серое лесное святилище стоит на пересечении четырех троп. В его центре две огромные статуи, похоже, борются друг с другом.
- Святилище: Вся растительность поблизости безжизненна и тускла, как будто краски были стерты.
- Воздух переливается магией, особенно сильно она ощущается над двумя статуями.
- Эффект Увядания заметен еще до выхода на поляну, так как оно начало распространяться во всех направлениях
- Растения, принесенные на поляну, вскоре начнут каменеть даже без прямого контакта.
- Статуи: Два лесных тролля дерутся из-за блестящего предмета, который держит более высокий тролль.
- Этот предмет - Зеркало Былого, реликвия, чья магия разрушила хрупкие чары, которые поддерживали это безопасное место для обитателей леса.
- Заклинание ведьмы можно развеять, если унести зеркало из леса или уничтожить его. Статуя крепко держит зеркало, но его можно вытащить, смазав жиром или сломав троллю руку.
- Если заклинание будет развеяно, магический эффект прекратится, и тролли медленно проснутся. Они немедленно попытаются вернуть зеркало.
Зеркало Былого
- Раз в день владелец может воспроизвести 5 минут своей жизни от третьего лица. Длительное использование может вызвать привыкание. При привыкании, владелец не использующий зеркало регулярно, будет страдать от истощения.
- Перезарядка: Незаметно поймайте чужое отражение зеркалом.
Древесный тролль
10 ОЗ, 15 СИЛ, 12 ЛОВ, 7 ВОЛ, укус (к8), дубина (к10)
- Крупные гуманоиды с удлиненными руками из коры или корней. Они живут в лесах, разделяя глубокую связь с окружающей их растительностью.
- После смерти, они будут медленно регенерировать, если не вынести труп из леса или не сжечь его на костре.
- Критический урон: Из ран цели начинают расти мох и ветки.
7 - Затопленное аббатство
Руина: Затопленный монастырь, Скрытый тайник
В центре небольшого пруда возвышаются три затопленных строения, их конические крыши торчат из-под воды. С северной стороны высохшее русло реки впадает прямо в пруд. Восточная тропа выложена десятками сложенных друг на друга камней.
- Строения: Архаичные, с утонченно-красивой религиозной иконографией. Очевидно, это было аббатство.
- Затоплено после того, как была разрушена дамба в 8.
- Крыши: В самом высоком из трех зданий есть стеклянное окно, возвышающееся высоко над водой.
- Окно проржавело, но его можно взломать, чтобы попасть в здание капитула аббатства.
- Камни: Сложены вдоль южной стороны восточной тропы. На большинстве из них выгравированы имена.
- Монахи оставили груды камней вдоль тропинки в память о каждом из своих павших собратьев.
Капитул
Гобелены украшают стены этой круглой комнаты, деревянный пол почти прогнил от повреждения водой. Рухнувшие перила на юго-западной стороне - это все, что осталось от затопленной лестницы, ведущей вниз, в остальную часть здания.
- Гобелены: Заплесневелые, не подлежат восстановлению.
- Первоначально на них было изображено аббатство в его былом великолепии и монахи, которые здесь жили.
- Пол: Одна из деревянных досок засохла чуть меньше, чем остальные. Она источает легкий цветочный аромат.
- Под доской спрятана книга заклинаний - Тоскливый путь.
- Лестница: Полностью под водой. Нижние комнаты содержат лишь плавающие трупы и испорченные книги.
Тоскливый путь
- Показывает кратчайший путь к объекту истинного желания вашего сердца. Пахнет лавандой. Применение более одного раза в день вызывает дополнительный жетон усталости. Процесс носит кумулятивный характер.
8 - Черная масса
Опасность: Гигантское паучье гнездо, Раненое существо
Черный кабан шумно хромает возле большой массы черных нитей и деревьев. Жирные, высушенные трупы свисают на шелковых нитях с верхушек деревьев. Высохшее русло реки на юге завалено кучами древесины.
- Кабан: Наполовину завернут в толстый черный шелк, он жалобно стонет.
- Отравлен укусом паука в заднюю конечность. Лес запомнит, если группа поможет кабану
- Масса: Нити из плотного черного шелка скрепляют 10-футовую стопку дерева.
- В гнезде обитают 3 Черных шелковых паука. Они нападут на любого, кто прикоснется к их пище или подойдет слишком близко к гнезду.
- Из гнезда можно извлечь черного шелка на 200 золотых. Из шелка получится тонкая веревка (около 60 футов), которая также невероятно прочна и ценится за свои гидрофобные свойства.
- Трупы: В основном трупы животных. Сквозь черную паутину видна человеческая фигура.
- Человек был охотником, который проигнорировал предупреждения Суини и охотился к северу от маршрута охотников. На трупе находятся рационы (осталось 2 использования), 33 золотых и набедренный нож (к6).
- Русло: Повсюду разбросаны большие кучи древесины. Вокруг более длинных кусков можно увидеть кусочки черного шелка.
- Бывшая бобровая плотина, из-за которой вода текла тонким ручьем. Пауки разрушили плотину, чтобы построить свое гнездо. Последовавшее наводнение разрушило монастырь в 7, но река пересохла только после засухи в начале этого года.
Кабан
4 ОЗ, 12 СИЛ, 5 ЛОВ, 6 ВОЛ, клыки (к6+к6)
Черный шелковый паук
4 ОЗ, 4 СИЛ, 13 ЛОВ, 5 ВОЛ, укус (к8)
- Критический урон: Яд парализует жертву и наносит дополнительный урон к4 ЛОВ. Затем жертву тащат в паучье гнездо, чтобы съесть.
9 - Рыбацкая хижина
Укрытие: Рыбацкая хижина, Оккупирована дезертирами [Выход]
Ветхая хижина построена на берегу небольшого озера на севере. С западной стороны от решетки для приготовления пищи поднимается дым, из окна, выходящего на южную сторону, доносятся громкие голоса.
- Хижина: Построена из простых бревен, связанных вместе веревкой, которая выглядит новой. С северной стороны к озеру ведет рыболовная леска.
- Озеро: Спокойное, но кишит насекомыми. Тропа на западной стороне ведет прочь из леса.
- В озере давно не рыбачили, теперь оно переполнено рыбой. Рыбалка здесь идет довольно просто.
- Дым: Идет от деревянной реи для приготовления пищи рядом с горкой жареной рыбы (4 рациона, по 3 использования каждый).
- Голоса: Смех и приглушенная речь. Изнутри доносятся по меньшей мере два голоса.
- Три бывших солдата поселились в этой хижине. Это пацифисты, которые были насильственно призваны на военную службу. Они ищут убежища в аббатстве в 7, но пока не дошли так далеко. Они веселые и добросердечные, но абсолютные трусы.
- Они мало что знают о лесе, кроме того, что когда-то из озера на юг текла река, которая заканчивалась где-то рядом с аббатством.
Встречи
| к20 | Встреча |
| 1 | Крошечный бородатый мужчина спорит с каркающим вороном. Ворон держит в клюве что-то блестящее. |
| 2 | На камне сидит дриада, ее руки обвиты фиолетовыми грибами. В ее глаза видна жестокость. |
| 3 | Участок зыбучего песка замаскирован под мягкую почву. Рядом валяется оборванная катушка веревки. |
| 4 | Рычащая стая волков окружает свежую добычу. Они не намерены делиться. |
| 5 | Здесь в изобилии растут лесные ягоды. Ни одна не была тронута, даже птицами. |
| 6 | Ловушка, поставлена наспех и плохо замаскирована. От нее сильно пахнет мочой. |
